为增强学生求职安全意识,提升防诈骗能力,保障人身财产安全,化学与生物技术学院于2025年12月28日晚开展“擦亮识骗慧眼,筑牢求职防线”主题班会,指导学生掌握求职诈骗识别方法与应对策略。

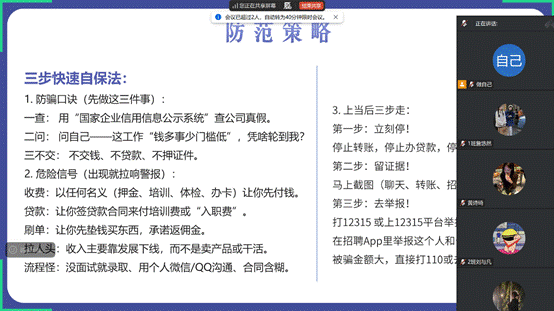
班会上,赖老师结合当前就业形势与常见求职陷阱,强调防诈重要性和紧迫性;系统剖析“付费内推”“培训贷”“刷单兼职”“传销陷阱”等典型诈骗模式的套路与特征,助力学生快速辨识可疑信息;详解企业资质核实、个人信息保护等防范策略及诈骗嫌疑处置步骤、求助渠道,引导学生树立“安全第一、理性求职”理念,认清高薪诱惑风险,强调通过学校就业指导中心、政府公共服务平台等正规渠道求职的重要性。

此次班会提升了学生求职防诈警惕性与辨识防范能力。与会学生表示,将运用所学保持理性判断,增强自我保护意识,筑牢就业安全防线,为高质量就业奠定基础。
撰稿:邹梦琦、赖翠凤
摄影:邹梦琦
审核:王华、袁晓娟